I've just stumbled on this thread via google search, and I've got to say reading through it has been massively helpful. Lots of good information here!
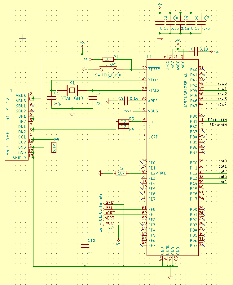
I'd like to get some verification from anyone who might be more knowlegable than myself. I've got a lot of experience in hardware modification, but as far as designing my own goes, this is basically my first project. My main goal here is to make a 25 key macro keyboard with an analog joystick on the thumb and per-key RGB lighting using APA102-2020 mounted under RGB cherry switches all connected via Type-C. I've pieced together information from about a million sources online, and I think (or hope

) I've set everything up correctly in my schematic. A few specific questions I have about my design so far though:
1) Am I correct in assuming that to use analog signal with the AT90USB1286 I need to have a capacitor on both the AVCC and AREF pins? The datasheet seems to have said this, I mainly just want to make sure I understood it correctly.
2) I know that power over USB can be a concern with the addressable LED like I've chosen. It looks like each runs at 20mA at full brightness, which would max out the 500mA available over USB. If I simply run them at half brightness or so, would this cause power issues still?
3) I've set up my decoupling separate from the chip, similarly to how it is done in the github tutorial that a lot of people reference. I've seen this done a few different ways in this thread and other projects. Should I be setting this up differently to make things easier?
4) In my Type-C wiring, I've connected the CC1 and CC2 pins via 5.1k resistor to ground. I've seen it done this way and with both pins having their own resistors. Is how I currently have it set up sufficient?

Thanks in advance for any help. like I said, I have some experience physically modifying existing things, and I have plenty of CAD experience, but PCB design is still pretty fresh to me.