I am creating my own keyboard using magnets, mostly for fun. I've been thinking a lot about the wiring, and most of the designs I've come up with have some type of issue to them.
Analog hall effect sensors will be responsible for reading the magnetic field and outputting a value between 0 and 5 volts. My first idea was to have each matrix column connect to an analog multiplexer, so that 64 signals would become 8 signals that could then be read as rows by some micro-controller. The issue with this solution is that each hall element draws between 6 and 10 mA, and that times 64 is a lot of current for something like this.
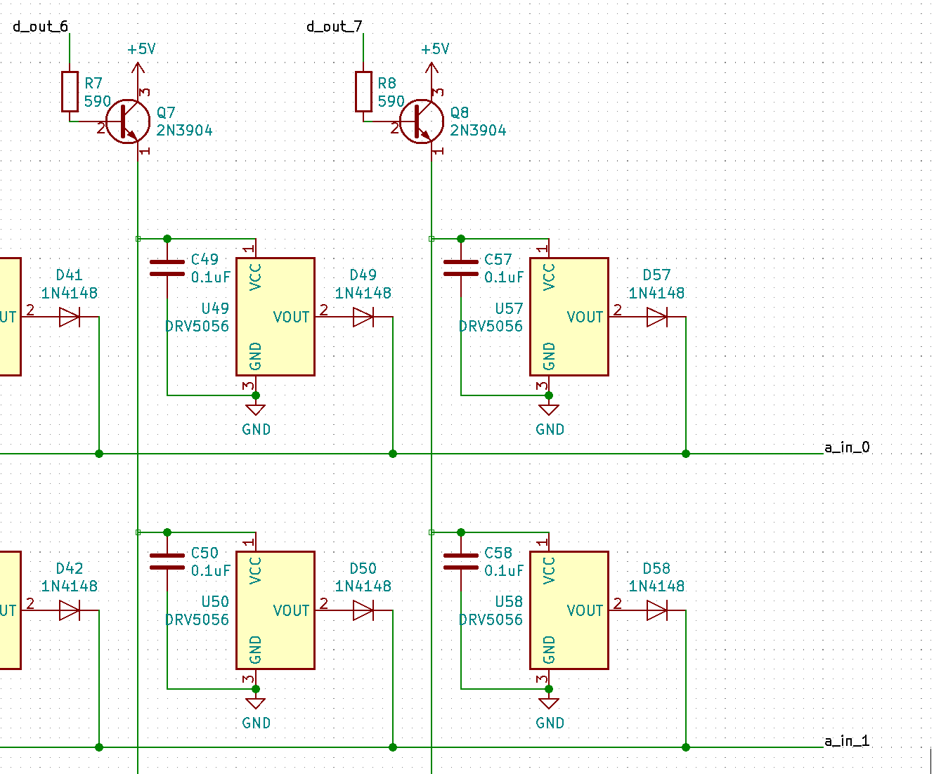
So now I am working on the idea of powering each column after the other, much like a regular keyboard matrix, and then reading the output of each row from that powered column. This idea is much like one I read on this forum, on a post made by dorkvader. This means that I could also use libraries that exist already (except the whole analog read part.. ). Below is an image of my planned schema:

What do you guys think? Is this idea solid or is there a better way of doing it? I know Steelseries has a new analog hall effect keyboard, and I am unsure how they solved it. Any tip would be greatly appreciated!