Sorry, I'm not trying to hijack this thread or anything going off on a tangent...
So, first, this seems to get all 1x1 or standard keypad config with the 1x2 0/Ins, Enter and + keys... but there's no room for the controller bits...

Again, when I started this a few months ago, I also played around with this idea.

It's the atmega on a daughter board and uses one of these
.50mm pitch Molex slimstack connectors. I had no idea how I was ever going to solder that on, so I gave it up...
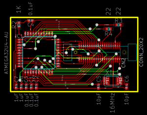
there's nothing on there to interface with the chip though, so I also made one of these...

Again, no idea how I'd get it soldered, I doubt I could deal with SMD soldering myself, so I shelved it. It was the original Dox project that brought me to this point, trying to figure out how to use the Teensy and fit it on the board. Then someone suggested putting the components on the board itself. This seemed like a good idea, but I wanted to make it more modular. I wanted to build my own poker that I could program, and I wanted my little keypad to match my poker, and it needed a controller too... and I wanted one controller that I could fit wherever I needed it to... so I followed the Teensy 2.0 schematic and found a slim connector and put that together.... then promptly did nothing with it, because it was cost prohibitive to just get one or two made for testing... I thought about posting it up as an idea, but I wasn't sure how to even approach it.
tl;dr - keypad, needs daughterboard controller with slim connector, never built any of these things, but I'll gladly share all the stuff if anyone wants to run with it.