@Terex,I think I get it now. The hardest thing is learning about the solution when you don't have the tags, the keywords... That's how I went from matrix, to i2c, to shift registers (
as suggested here by senso)
I'll dig into calculations later, when I have this thing alive. This is a totally new ground for me, and I'm having a lot of fun

re:switches, I'm using the cheapest ones for prototyping

You can see the photo a bit earlier in the thread. They are all standard, generic and of the same size, independent of the manufacturer.
If it's gonna work with the cheap ones, it's gonna work with the expensive ones. I'll be testing switch types later, choosing for feel and for electronic properties. Good case to learn how to work with an oscilloscope.
I'll publish the 3d files once I test it and get the obvious stuff out of the way. I'm focused on deploying this now, so i can start using it as my main board.
@vvp,I added a pin to serial-in, so I can pull it up or down for debug.
Thanks for the bussed resistor network! It's much better because it has a smaller outline than individual resistors. I have to see what packages this is available in, maybe try to match it to the SO-16 of the register... these could fit inside a single switch!
OK, I etched it today, but failed. Here's the story:
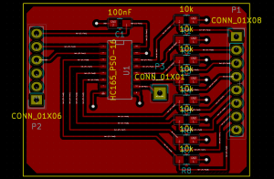
I made the schema into a dual-sided PCB. I could have made it single-layered, and just solder in pass-over wires, but meh, why make it too easy...

Here's how it looks like:

The front

The back
KiCad is totally awesome. By the end of it I could do most of the things with keyboard shortcuts. I spent around 1.5 hours trying to shrinkify the design, so it wouldn't look all that sloppy. Biggest issue I had was that it sometimes wouldn't register DEL clicks on routes (was using latest stable version), and I had to hunt-peck them with the cursor to get them selected.
Predicting the routes is fun, but HAAARD, and time consuming, especially to get the spacing and angles right. Wish it had some sort of follow function, and better re-routing tools. Or maybe it does, but I don't know about them yet.
Done on a .25 mil grid.
I spend the rest of the day toner-transferring it, and that's how it came out:

I'm very happy with the result. I washed the PCB with a detergent, sanded it with 400 grade paper, washed it with water, and removed any residue with isopropanol.
Unfortunately, I was sloppy, and didn't match the halves properly:

As you can see by the drill holes, they have around a millimeter offset.
I drilled all of them anyway - free exp grinding, wohoo!

I can't get a nice surface of the drill holes on the other side of the PCB, I'll have to do something about it - place a piece of wood underneath or sand it post drilling.
Next time I'll transfer one side, drill the holes, and match the other to the drill holes.
(also use smaller drill for vias, but I didn't really care here, knowing it was spoiled anyway).