Author Topic: GHpad FTW (10-Key Pad for GH60)  (Read 622515 times)

0 Members and 2 Guests are viewing this topic.

Offline jdcarpe

  • * Curator
  • Thread Starter
  • Posts: 8852
  • Location: Odessa, TX
  • Live long, and prosper.
GHpad FTW (10-Key Pad for GH60)
« on: Fri, 04 January 2013, 16:21:40 »
Maybe someone could simply design a 5x4 keypad with the same footprint (front-to-back) as the GH60, as a small add-on to the 60% keyboard. You could program those keys to be anything you want, from a 10-key, to F-keys, to cursor arrows, etc. And you could place it to the right or left of your GH60, per your personal preference. Just thinking out loud here.
« Last Edit: Mon, 07 January 2013, 09:58:43 by samwisekoi »
KMAC :: LZ-GH :: WASD CODE :: WASD v2 :: GH60 :: Alps64 :: JD45 :: IBM Model M :: IBM 4704 "Pingmaster"

http://jd40.info :: http://jd45.info


in memoriam

"When I was a kid, I used to take things apart and never put them back together."

Offline regack

  • Posts: 660
  • Location: Thessia
Re: 10-Key Pad for GH60++
« Reply #1 on: Sat, 05 January 2013, 13:11:28 »
Maybe someone could simply design a 5x4 keypad with the same footprint (front-to-back) as the GH60, as a small add-on to the 60% keyboard. You could program those keys to be anything you want, from a 10-key, to F-keys, to cursor arrows, etc. And you could place it to the right or left of your GH60, per your personal preference. Just thinking out loud here.

So, like this:
11262-0

I was working on this for a while, then stopped, I wanted it to compliment my poker, but never got around to any kind of implementation.  The other problem is that I wanted to design a case that sort of matched, and that involved trying to learn Blender or something, and I wasn't very good at that. 

Offline jdcarpe

  • * Curator
  • Thread Starter
  • Posts: 8852
  • Location: Odessa, TX
  • Live long, and prosper.
Re: 10-Key Pad for GH60++
« Reply #2 on: Sat, 05 January 2013, 13:31:18 »
So, like this:

I was working on this for a while, then stopped, I wanted it to compliment my poker, but never got around to any kind of implementation.  The other problem is that I wanted to design a case that sort of matched, and that involved trying to learn Blender or something, and I wasn't very good at that. 

Yes, exactly that. You might change the design just a bit to add options for a 2x "0" key, and 2 each of 1x keys where "Enter" and "+" are. Might have to reorient a few switches 90 degrees to make that happen. But YES! This is just what we need!
KMAC :: LZ-GH :: WASD CODE :: WASD v2 :: GH60 :: Alps64 :: JD45 :: IBM Model M :: IBM 4704 "Pingmaster"

http://jd40.info :: http://jd45.info


in memoriam

"When I was a kid, I used to take things apart and never put them back together."

Offline regack

  • Posts: 660
  • Location: Thessia
Re: 10-Key Pad for GH60++
« Reply #3 on: Sat, 05 January 2013, 13:31:20 »
Yum!

I think a 7x4 keypad would be cool. I like some extra keys.

Well, I do have this that was my first project, it could be anything, really, but I didn't use kicad for the design, so I'd have to re-do it.  Also, it used a teensy, instead of integrated atmega...

11264-0



Edit: wow, post number 8 for me, I'm on a roll  ;D

Offline jdcarpe

  • * Curator
  • Thread Starter
  • Posts: 8852
  • Location: Odessa, TX
  • Live long, and prosper.
Re: 10-Key Pad for GH60++
« Reply #4 on: Sat, 05 January 2013, 13:34:18 »
Edit: wow, post number 8 for me, I'm on a roll  ;D

With you, it's more about quality than quantity. Keep them coming!
KMAC :: LZ-GH :: WASD CODE :: WASD v2 :: GH60 :: Alps64 :: JD45 :: IBM Model M :: IBM 4704 "Pingmaster"

http://jd40.info :: http://jd45.info


in memoriam

"When I was a kid, I used to take things apart and never put them back together."

Offline The_Beast

  • * Maker
  • Posts: 3964
  • Location: Wisconsin
  • I like wood ಠ_๏
Re: 10-Key Pad for GH60++
« Reply #5 on: Sun, 06 January 2013, 12:12:28 »
Maybe someone could simply design a 5x4 keypad with the same footprint (front-to-back) as the GH60, as a small add-on to the 60% keyboard. You could program those keys to be anything you want, from a 10-key, to F-keys, to cursor arrows, etc. And you could place it to the right or left of your GH60, per your personal preference. Just thinking out loud here.

So, like this:
(Attachment Link)

I was working on this for a while, then stopped, I wanted it to compliment my poker, but never got around to any kind of implementation.  The other problem is that I wanted to design a case that sort of matched, and that involved trying to learn Blender or something, and I wasn't very good at that. 

You design the PCB, I'm sure someone else would design the case for it
Vendor Status: Sadly, not taking any orders/pre-orders at this time

Vendor Quick Links: | Vendor Forum | Hardwood Wrist Rests | Hardwood 60% Cases | Customer Gallery | Giveaway |

Offline damorgue

  • Posts: 1176
  • Location: Sweden
    • Personal portfolio
Re: 10-Key Pad for GH60++
« Reply #6 on: Sun, 06 January 2013, 12:28:26 »
I am expecting some cheaper quotes back on some cases atm.I might throw in a prototype numpad case too if you decide the size of the PCB quickly.

Edit: I would be all for 4x6, 5x6 or 6x6.
5x6 has the advantage of being able to be turned and be used with a 5 row keyboard as well as a 6 row keyboard and still match the depth.
« Last Edit: Sun, 06 January 2013, 12:30:42 by damorgue »

Offline samwisekoi

  • MAWG since 1997
  • * Administrator
  • Posts: 2480
  • Location: Mt. View, California
  • Sorry, moving houses. Be back ASAP.
    • Tweet samwisekoi
Re: 10-Key Pad for GH60++
« Reply #7 on: Sun, 06 January 2013, 13:19:10 »
I am expecting some cheaper quotes back on some cases atm.I might throw in a prototype numpad case too if you decide the size of the PCB quickly.

Edit: I would be all for 4x6, 5x6 or 6x6.
5x6 has the advantage of being able to be turned and be used with a 5 row keyboard as well as a 6 row keyboard and still match the depth.

And a pair of 5x6 makes 10x6  which is the size of a 7" tablet.  With a hinge and a ribbon cable you've got a folding mini-keyboard.

 - Ron | samwisekoi
I like keyboards and case modding.  Everything about a computer should be silent -- except the KEYBOARD!

'85 IBM F-122/Soarer Keyboard |  Leopold FC200 TKL (Browns) + GH36 Keypad (Browns/Greens) | GH-122 (Whites/Greens) with Nuclear Data Green keycaps in a Unicomp case

Offline IvanIvanovich

  • Mr. Silk Underwear
  • Posts: 8199
  • Location: USA
Re: 10-Key Pad for GH60++
« Reply #8 on: Sun, 06 January 2013, 15:01:15 »
I was just hoping for 4x5, so it would be the correct size as a normal 10 key without any additional keys on the top or side. There is already too many commercial keypad in those other size which is not a good fit aesthetically next to 60% at all. I think it would be better to match the size 100% and have same case style with same angle, so rotating is no option in such a case.

Offline damorgue

  • Posts: 1176
  • Location: Sweden
    • Personal portfolio
Re: 10-Key Pad for GH60++
« Reply #9 on: Sun, 06 January 2013, 15:05:53 »
We would need two cases to allow for it to match both rotations is all. Or a couple of different places where the feet could be placed to tilt it in either axis.

I guess the 4x5 will win in a vote though, seen as 5 row models are probably more common than 6 row models around here. Either way, keypads for all!

Offline samwisekoi

  • MAWG since 1997
  • * Administrator
  • Posts: 2480
  • Location: Mt. View, California
  • Sorry, moving houses. Be back ASAP.
    • Tweet samwisekoi
Re: 10-Key Pad for GH60++
« Reply #10 on: Sun, 06 January 2013, 15:26:50 »
I was just hoping for 4x5, so it would be the correct size as a normal 10 key without any additional keys on the top or side. There is already too many commercial keypad in those other size which is not a good fit aesthetically next to 60% at all. I think it would be better to match the size 100% and have same case style with same angle, so rotating is no option in such a case.

Some sort of clip-on would be awesome!

Unfortunately there is no room on the GH60 controller for more keys.  :(

 - Ron | samwisekoi
I like keyboards and case modding.  Everything about a computer should be silent -- except the KEYBOARD!

'85 IBM F-122/Soarer Keyboard |  Leopold FC200 TKL (Browns) + GH36 Keypad (Browns/Greens) | GH-122 (Whites/Greens) with Nuclear Data Green keycaps in a Unicomp case

Offline IvanIvanovich

  • Mr. Silk Underwear
  • Posts: 8199
  • Location: USA
Re: 10-Key Pad for GH60++
« Reply #11 on: Sun, 06 January 2013, 16:18:58 »
A way to do it, say you make a case for both the keypad and 60% pcb to fit in side by side, well instead of solder usb connector on the 60% pcb, solder wire only there and have a usb hub in the 10key part. It make it more complex, but it is possible.

Offline regack

  • Posts: 660
  • Location: Thessia
Re: 10-Key Pad for GH60++
« Reply #12 on: Sun, 06 January 2013, 16:48:33 »
Sorry, I'm not trying to hijack this thread or anything going off on a tangent...

So, first, this seems to get all 1x1 or standard keypad config with the 1x2 0/Ins, Enter and + keys... but there's no room for the controller bits...
11313-0

Again, when I started this a few months ago, I also played around with this idea.
11315-1

It's the atmega on a daughter board and uses one of these .50mm pitch Molex slimstack connectors.  I had no idea how I was ever going to solder that on, so I gave it up...

there's nothing on there to interface with the chip though, so I also made one of these...
11317-2

Again, no idea how I'd get it soldered, I doubt I could deal with SMD soldering myself, so I shelved it.   It was the original Dox project that brought me to this point, trying to figure out how to use the Teensy and fit it on the board.  Then someone suggested putting the components on the board itself.  This seemed like a good idea, but I wanted to make it more modular.  I wanted to build my own poker that I could program, and I wanted my little keypad to match my poker, and it needed a controller too... and I wanted one controller that I could fit wherever I needed it to... so I followed the Teensy 2.0 schematic and found a slim connector and put that together.... then promptly did nothing with it, because it was cost prohibitive to just get one or two made for testing... I thought about posting it up as an idea, but I wasn't sure how to even approach it.

tl;dr - keypad, needs daughterboard controller with slim connector, never built any of these things, but I'll gladly share all the stuff if anyone wants to run with it.



« Last Edit: Sun, 06 January 2013, 17:16:06 by regack »

Offline damorgue

  • Posts: 1176
  • Location: Sweden
    • Personal portfolio
Re: 10-Key Pad for GH60++
« Reply #13 on: Sun, 06 January 2013, 16:54:46 »
I guess you really need the space bar area to fit a chip directly on the pcb. 7bit tried to fit one inbetween the normal keys on the Hyper. A PCB would have to be placed somewhere too, and underneath would increase the height etc.

Edit: Does placing two 1x2 keys, one above the other, help in any way? Does a controller fit inbetween those keys then?

Offline jdcarpe

  • * Curator
  • Thread Starter
  • Posts: 8852
  • Location: Odessa, TX
  • Live long, and prosper.
Re: 10-Key Pad for GH60++
« Reply #14 on: Sun, 06 January 2013, 17:09:32 »
So, first, this seems to get all 1x1 or standard keypad config with the 1x2 0/Ins, Enter and + keys... but there's no room for the controller bits...

I'm loving this design. Is there enough room between 4 normal keys, say, the 2,3,5, and 6? What if you rotate the ATmega 45 degrees? You could also flip the switches 1:1 and 2:1 by 180 degrees and orient them upside down, to give more room there.
« Last Edit: Sun, 06 January 2013, 17:11:22 by jdcarpe »
KMAC :: LZ-GH :: WASD CODE :: WASD v2 :: GH60 :: Alps64 :: JD45 :: IBM Model M :: IBM 4704 "Pingmaster"

http://jd40.info :: http://jd45.info


in memoriam

"When I was a kid, I used to take things apart and never put them back together."

Offline damorgue

  • Posts: 1176
  • Location: Sweden
    • Personal portfolio
Re: 10-Key Pad for GH60++
« Reply #15 on: Sun, 06 January 2013, 17:16:30 »
So, first, this seems to get all 1x1 or standard keypad config with the 1x2 0/Ins, Enter and + keys... but there's no room for the controller bits...

I'm loving this design. Is there enough room between 4 normal keys, say, the 2,3,5, and 6? What if you rotate the ATmega 45 degrees? You could also flip the switches 1:1 and 2:1 by 180 degrees and orient them upside down, to give more room there.

I believe not. As I stated, it has been tried already:
http://deskthority.net/resources/image/5873

I will happily be proved wrong however. For instance, the two 1x2 keys could allow for some extra space, eg between the + and enter key on the numpad.

Offline IvanIvanovich

  • Mr. Silk Underwear
  • Posts: 8199
  • Location: USA
Re: 10-Key Pad for GH60++
« Reply #16 on: Sun, 06 January 2013, 17:24:46 »
Make controller daughterboard, with ribbon cable coming from top of switch pcb like many G80 design, fold it under and use some double side tape. It don't need to make it taller. I think you could fit something that way inside a Poker case height, like between the ribs in the back, of the case there is some depth there that could allow such a thing I think.

Offline regack

  • Posts: 660
  • Location: Thessia
Re: 10-Key Pad for GH60++
« Reply #17 on: Sun, 06 January 2013, 18:50:17 »
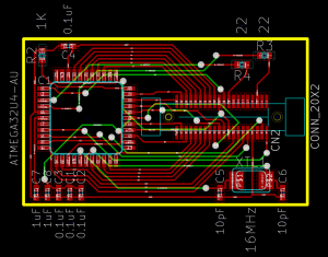
I think it would fit, as this does not have in-switch LED diode pads to deal with. Also, you could orient 2 of the switches upside down to give more clearance between the pads, like is done on the Phantom at number row 4 and 5. I could be mistaken, though. I wish I knew how to use KiCAD.


I think it might work, but this is the previous revision and doesn't have the other switches added in.  I just did this really quick, so it's not laid out well, but I tried to put the atmega where it would be out of the way of the 0/plus/enter.  I'll play with it some more.

11322-0

Offline damorgue

  • Posts: 1176
  • Location: Sweden
    • Personal portfolio
Re: 10-Key Pad for GH60++
« Reply #18 on: Sun, 06 January 2013, 18:58:05 »
Looks great. Hopefully all the traces fit too. I'll have to admit, sometimes it is good to be wrong.

Offline jdcarpe

  • * Curator
  • Thread Starter
  • Posts: 8852
  • Location: Odessa, TX
  • Live long, and prosper.
Re: 10-Key Pad for GH60++
« Reply #19 on: Sun, 06 January 2013, 19:22:22 »
That looks awesome, regack! Once you get the design finalized, if someone wants to have some prototype boards made, I'm in for one!
KMAC :: LZ-GH :: WASD CODE :: WASD v2 :: GH60 :: Alps64 :: JD45 :: IBM Model M :: IBM 4704 "Pingmaster"

http://jd40.info :: http://jd45.info


in memoriam

"When I was a kid, I used to take things apart and never put them back together."

Offline TheSoulhunter

  • Posts: 1205
  • Location: Euroland
  • ~ GHOST ~
Re: 10-Key Pad for GH60++
« Reply #20 on: Sun, 06 January 2013, 23:58:13 »
Sorry, I'm not trying to hijack this thread or anything going off on a tangent...
SNIP
I'd be in for at least 3 PCBs!

Offline samwisekoi

  • MAWG since 1997
  • * Administrator
  • Posts: 2480
  • Location: Mt. View, California
  • Sorry, moving houses. Be back ASAP.
    • Tweet samwisekoi
Re: 10-Key Pad for GH60++
« Reply #21 on: Mon, 07 January 2013, 09:19:09 »
This topic has been split:

10-Key Pad for GH60++ << -- You Are Here!  Talk about the side pad here.

GH60++ Possibilities for 65, 70 & 75% full-custom keyboard designs << -- Go back there to discuss 65% etc.

 - Ron | samwisekoi
I like keyboards and case modding.  Everything about a computer should be silent -- except the KEYBOARD!

'85 IBM F-122/Soarer Keyboard |  Leopold FC200 TKL (Browns) + GH36 Keypad (Browns/Greens) | GH-122 (Whites/Greens) with Nuclear Data Green keycaps in a Unicomp case

Offline jdcarpe

  • * Curator
  • Thread Starter
  • Posts: 8852
  • Location: Odessa, TX
  • Live long, and prosper.
Re: 10-Key Pad for GH60++
« Reply #22 on: Mon, 07 January 2013, 09:48:09 »
Thanks, samwisekoi for splitting this into its own thread for us! GHpad FTW! :D

Also, thanks to regack for the design work, and to everyone who has participated for all the constructive input. Looking like another successful GH collaborative project in the making.
KMAC :: LZ-GH :: WASD CODE :: WASD v2 :: GH60 :: Alps64 :: JD45 :: IBM Model M :: IBM 4704 "Pingmaster"

http://jd40.info :: http://jd45.info


in memoriam

"When I was a kid, I used to take things apart and never put them back together."

Offline samwisekoi

  • MAWG since 1997
  • * Administrator
  • Posts: 2480
  • Location: Mt. View, California
  • Sorry, moving houses. Be back ASAP.
    • Tweet samwisekoi
Re: GHpad FTW!
« Reply #23 on: Mon, 07 January 2013, 10:00:24 »
Thanks, samwisekoi for splitting this into its own thread for us! GHpad FTW! :D

You are very welcome.

Also, I have renamed the thread using your clever name.  GHpad FTW!

 - Ron | samwisekoi
I like keyboards and case modding.  Everything about a computer should be silent -- except the KEYBOARD!

'85 IBM F-122/Soarer Keyboard |  Leopold FC200 TKL (Browns) + GH36 Keypad (Browns/Greens) | GH-122 (Whites/Greens) with Nuclear Data Green keycaps in a Unicomp case

Offline mashby

  • ** Moderator Emeritus
  • Posts: 2828
  • Location: Nashville, TN
  • What Up Shoney? (ツ)_/¯
    • Mashby
Re: GHpad FTW (10-Key Pad for GH60)
« Reply #24 on: Mon, 07 January 2013, 10:09:36 »
I am very excited about this project!

Offline phetto

  • HHKB JP
  • * Elevated Elder
  • Posts: 921
  • Location: Sweden
GHpad FTW (10-Key Pad for GH60)
« Reply #25 on: Mon, 07 January 2013, 10:12:23 »
Well this is extremely interesting.

The main thing about this is that I want a GH60 case and a GHpad case that actually match perfectly.

I beg you guys, if so make a case for it together with the GH60 that match.

Linear switches on GH60 and clicky switches on the GHpad.

Offline damorgue

  • Posts: 1176
  • Location: Sweden
    • Personal portfolio
Re: GHpad FTW (10-Key Pad for GH60)
« Reply #26 on: Mon, 07 January 2013, 10:12:45 »
Will it be 6 row like the Gh++, breakway or more like the "original" GH60 with 5 rows?
Poker, Pure and GH60  vs  Race, Choc Mini, LZ Mini, KS Mini and GH60++

Vote?

Offline regack

  • Posts: 660
  • Location: Thessia
Re: GHpad FTW (10-Key Pad for GH60)
« Reply #27 on: Mon, 07 January 2013, 10:35:40 »
samwisekoi, thanks for splitting this out into it's own thread, I didn't mean to derail the other discussion, but it did start getting a lot more posts than I originally thought it would.

Will it be 6 row like the Gh++, breakway or more like the "original" GH60 with 5 rows?
Poker, Pure and GH60  vs  Race, Choc Mini, LZ Mini, KS Mini and GH60++

Vote?

Adding the 6th row to the board is easy enough, personally I wanted it to complment my Poker, Pure and future GH60, but the 6row version would probably fit better with your GH60++ 75% ideal layout. 

I think the cases would be the most difficult part of 5 vs. 6 row.

Now that I think about it, adding the 6th row might not be as easy, if it has a "breakaway" part to also work as 4x5... the USB connector is at the top, so it has to be the bottom row that is removed... which means having to support the positions of the 1x2s in several positions on the right side... I'll play with it, should be interesting to see if it can be done.

Offline jdcarpe

  • * Curator
  • Thread Starter
  • Posts: 8852
  • Location: Odessa, TX
  • Live long, and prosper.
Re: GHpad FTW (10-Key Pad for GH60)
« Reply #28 on: Mon, 07 January 2013, 10:46:23 »
Sure, we can put it to a vote. :)

I vote for 5 rows, since that will match the footprint of the GH60 which will go into production soon.

Everyone else?

Edit: regack, if you are able to design a PCB with a breakaway bottom row, that would work for both. Don't need traces across the score to the bottom row, just put solder pads for ribbon cable on either side of where the PCB will be scored to break away.

Edit #2: My original intent with asking for this programmable keypad to be designed, and why I posted it in the GH60++ thread, was to satisfy those who wanted another column of keys on the GH60. Pair this GHpad with a GH60, and you can have your extra keys for cursor arrows, f-keys, 10-key pad, or whatever you like. Fully customizable through programming, with several flexible layout options. More keys=more options, while maintaining case compatibility with Poker/Pure for the main board. :D
« Last Edit: Mon, 07 January 2013, 10:59:45 by jdcarpe »
KMAC :: LZ-GH :: WASD CODE :: WASD v2 :: GH60 :: Alps64 :: JD45 :: IBM Model M :: IBM 4704 "Pingmaster"

http://jd40.info :: http://jd45.info


in memoriam

"When I was a kid, I used to take things apart and never put them back together."

Offline Halverson

  • Traitor Supreme
  • Posts: 6816
  • GIRLSHARK WIZBRO
GHpad FTW (10-Key Pad for GH60)
« Reply #29 on: Mon, 07 January 2013, 11:05:41 »
Definitely interested in a pad for the GH60. Any chance it'll be able to be led compatible?

Offline damorgue

  • Posts: 1176
  • Location: Sweden
    • Personal portfolio
Re: GHpad FTW (10-Key Pad for GH60)
« Reply #30 on: Mon, 07 January 2013, 11:07:20 »
I vote 5x6, as it can be turned to match both 5 and 6 row. Add a couple of places where you can place the feet underneath and it will be able to tilt in both axis depending on how it is turned and thus match both 5 and 6 row keyboards. It will however be sort of wide when placed horizontally.

Offline Halverson

  • Traitor Supreme
  • Posts: 6816
  • GIRLSHARK WIZBRO
GHpad FTW (10-Key Pad for GH60)
« Reply #31 on: Mon, 07 January 2013, 11:13:55 »
I vote 5x6, as it can be turned to match both 5 and 6 row. Add a couple of places where you can place the feet underneath and it will be able to tilt in both axis depending on how it is turned and thus match both 5 and 6 row keyboards. It will however be sort of wide when placed horizontally.

Might be easier just to design one of each? Wouldn't really want such a wide numbpad on such a small board.
I would rather one of each for both custom boards.

Offline jdcarpe

  • * Curator
  • Thread Starter
  • Posts: 8852
  • Location: Odessa, TX
  • Live long, and prosper.
Re: GHpad FTW (10-Key Pad for GH60)
« Reply #32 on: Mon, 07 January 2013, 11:14:18 »
Definitely interested in a pad for the GH60. Any chance it'll be able to be led compatible?

Yes, we do need LED on the NumLock switch.

If you mean full LED backlighting, I think that might mess with the ability to have the controller mounted to the PCB. Maybe Ducky is working on something for you? :P
KMAC :: LZ-GH :: WASD CODE :: WASD v2 :: GH60 :: Alps64 :: JD45 :: IBM Model M :: IBM 4704 "Pingmaster"

http://jd40.info :: http://jd45.info


in memoriam

"When I was a kid, I used to take things apart and never put them back together."

Offline Halverson

  • Traitor Supreme
  • Posts: 6816
  • GIRLSHARK WIZBRO
GHpad FTW (10-Key Pad for GH60)
« Reply #33 on: Mon, 07 January 2013, 11:18:59 »
Definitely interested in a pad for the GH60. Any chance it'll be able to be led compatible?

Yes, we do need LED on the NumLock switch.

If you mean full LED backlighting, I think that might mess with the ability to have the controller mounted to the PCB. Maybe Ducky is working on something for you? :P

I was just thinking of making something similar to a kpad. Aluminum case with tasteful LEDs. Although, if there aren't any on the GH60....guess that would look pretty goofy.

Offline balanar

  • Posts: 404
  • Location: Portland
Re: GHpad FTW (10-Key Pad for GH60)
« Reply #34 on: Mon, 07 January 2013, 11:34:29 »
I second the idea about the aluminum case matching the GH 60. it's about time one of GH's creations have a unique and high quality case to accompany the quality of the pcb etc. In regardless of the decision about the LEDs.

Offline damorgue

  • Posts: 1176
  • Location: Sweden
    • Personal portfolio
Re: GHpad FTW (10-Key Pad for GH60)
« Reply #35 on: Mon, 07 January 2013, 12:02:48 »
Feel free to add input and ideas to cases: http://deskthority.net/keyboards-f2/case-discussions-t4530.html
I am trying to create a discussion as there are probably dozens of neat ideas circulating the forums.

Offline TheSoulhunter

  • Posts: 1205
  • Location: Euroland
  • ~ GHOST ~
Re: GHpad FTW (10-Key Pad for GH60)
« Reply #36 on: Mon, 07 January 2013, 12:03:47 »
Perhaps treble would be willing to do aluminum cases matching the poker ones he did/will do...
If not, sending him one or two pads for free could give him a reason to do it, just thinking out loud.

Offline IvanIvanovich

  • Mr. Silk Underwear
  • Posts: 8199
  • Location: USA
Re: GHpad FTW (10-Key Pad for GH60)
« Reply #37 on: Mon, 07 January 2013, 12:26:56 »
I just want simple 4x5 keypad with plastic case like Poker, so it match. I have no interest in paying hundreds for metal cases.

Offline epicsilas

  • Posts: 59
Re: GHpad FTW (10-Key Pad for GH60)
« Reply #38 on: Mon, 07 January 2013, 12:40:52 »
I would definitely be in for one or two of these!

Offline komar007

  • Posts: 712
  • Location: Poland
    • komar's blog
Re: GHpad FTW (10-Key Pad for GH60)
« Reply #39 on: Mon, 07 January 2013, 13:01:59 »
You can count on my support designing this thing.
GH60 rev. B w/ ali's case|Cherry G80-3000 HFU/05|IBM Model M (51G8572)
Check out the GH60 project! | How to make a keyboard

Offline jdcarpe

  • * Curator
  • Thread Starter
  • Posts: 8852
  • Location: Odessa, TX
  • Live long, and prosper.
Re: GHpad FTW (10-Key Pad for GH60)
« Reply #40 on: Mon, 07 January 2013, 13:17:52 »
komar, that is great to hear! I know that regack said he would turn over what he has done so far, if someone else wanted to run with it. Maybe you could help get this design finalized quickly and get some prototypes made? I would definitely purchase an extra proto board or 2 and have it sent to treble if he can work on a case. Same offer goes for you too, damorgue, if you're okay with a 5x4 PCB for this run. I'm sure a 5x6 would be next.

The idea I had for a simple plastic case was this, and maybe it's not a good one. Perhaps one could saw the left and right edges off a Poker case and weld them together using acetone. Then we have like 4 mounting standoff to attach this PCB.
KMAC :: LZ-GH :: WASD CODE :: WASD v2 :: GH60 :: Alps64 :: JD45 :: IBM Model M :: IBM 4704 "Pingmaster"

http://jd40.info :: http://jd45.info


in memoriam

"When I was a kid, I used to take things apart and never put them back together."

Offline Alessandro

  • * Vendor
  • Posts: 1120
  • Location: Lancashire, England
  • The Price Is Right
    • Alessandro's Sweet Shop
Re: GHpad FTW (10-Key Pad for GH60)
« Reply #41 on: Mon, 07 January 2013, 13:24:27 »
I just want simple 4x5 keypad with plastic case like Poker, so it match. I have no interest in paying hundreds for metal cases.

This, I could really use a programmable pad for data entry and I'd like it to be portable like my Pokers.

Either way, I'll be following this very closely and I look forward to developments!
KBC Poker | MX Reds | Beige Doubleshots
Goldtouch 10Key Pad | MX Browns | Beige Doubleshots
IBM Model M-122 Terminal (Bolt modded) | Buckling Springs | Beige Dyesubs

Alessandro's Sweet Shop- "I never said they were art."

Offline damorgue

  • Posts: 1176
  • Location: Sweden
    • Personal portfolio
Re: GHpad FTW (10-Key Pad for GH60)
« Reply #42 on: Mon, 07 January 2013, 13:32:24 »
I just want simple 4x5 keypad with plastic case like Poker, so it match. I have no interest in paying hundreds for metal cases.

I could make design you a plastic case similar to the poker, but it would probably cost more to mold it than the metal cases in these low volumes unfortunately.

I believe your only three chances of having a cheap plastic case are:
- To make one out of acrylic sheets (Which won't match the Poker very well unless you make a similar sheet case for it as I believe there are no sheet acrylic cases readily available for the Poker)
-To find a keypad which has a case similar to the Poker and which will fit this pcb+plate (I have never seen such a thing)
-jdcarpe's suggestion of modifying a poker case


I wonder how many buyers there will be for this though.

Offline komar007

  • Posts: 712
  • Location: Poland
    • komar's blog
Re: GHpad FTW (10-Key Pad for GH60)
« Reply #43 on: Mon, 07 January 2013, 14:03:06 »
You mentioned acrylic cases. Is it something like the KMAC has?
It shouldn't be too expensive to water-cut the sheets and have something like this made. Maybe for GH60 too, and then they'll match:)
GH60 rev. B w/ ali's case|Cherry G80-3000 HFU/05|IBM Model M (51G8572)
Check out the GH60 project! | How to make a keyboard

Offline IvanIvanovich

  • Mr. Silk Underwear
  • Posts: 8199
  • Location: USA
Re: GHpad FTW (10-Key Pad for GH60)
« Reply #44 on: Mon, 07 January 2013, 14:15:58 »
Like for me, even if having a plastic Poker/Pure style case made at shapeways or something cost for argument sake $60, it would still be cheaper for me than buying a case for the keypad AND my 60% to match more than likely. I don't know how many other people may want something similar but if enough there could still be cheaper going in volume if that is the case.

Offline reverkiller

  • Posts: 186
  • Location: Virginia, USA
Re: GHpad FTW (10-Key Pad for GH60)
« Reply #45 on: Mon, 07 January 2013, 16:47:09 »
I'm not sure I want a GH60 (who am I kidding, I do!), but I really want one of these. I think I'm TKL and under from now on, and having a numpad that is programmable (and macorable) would be awesome :D
Stockpile: Das Keyboard Ultimate (Blues), Ducky YotD (Reds), Model M ('87), Poker (Reds), Siig Minitouch (ALPS) || In Progress: Phantom || Wishlist: Filco Japanese Layout (Browns)

Offline asura

  • Posts: 265
  • Location: Scotland
  • not a duck
Re: GHpad FTW (10-Key Pad for GH60)
« Reply #46 on: Mon, 07 January 2013, 17:25:32 »
A second smaller programmable pad sounds brilliant I use a tablet centrally with my keyboard to the left and a very pedestrian number pad to the right, having something like this would be awesome - in the long run I think I may end up with a couple of Access-Is's but being matrix rather than staggered I don't know how comfortable it'll be in the long run... so this +GH60 = perfect.

Offline komar007

  • Posts: 712
  • Location: Poland
    • komar's blog
Re: GHpad FTW (10-Key Pad for GH60)
« Reply #47 on: Mon, 07 January 2013, 17:28:32 »
Do I understand correctly, that the PCB must have the same height as the GH60, since we want same height of cases for the two devices?
GH60 rev. B w/ ali's case|Cherry G80-3000 HFU/05|IBM Model M (51G8572)
Check out the GH60 project! | How to make a keyboard

Offline damorgue

  • Posts: 1176
  • Location: Sweden
    • Personal portfolio
Re: GHpad FTW (10-Key Pad for GH60)
« Reply #48 on: Mon, 07 January 2013, 17:31:23 »
Do I understand correctly, that the PCB must have the same height as the GH60, since we want same height of cases for the two devices?

I believe so, yes. I do however want a 5x6, but it seems the majority wants 4x5.

Edit: The PCB can be slightly larger as the case could be made to allow for a slightly larger PCB and still have the same outer dimensions as the cases for the GH60. There will however probably not be enough space to fit anything like a controller on the outskirts of the PCB if that was on your mind.
« Last Edit: Mon, 07 January 2013, 17:33:14 by damorgue »

Offline samwisekoi

  • MAWG since 1997
  • * Administrator
  • Posts: 2480
  • Location: Mt. View, California
  • Sorry, moving houses. Be back ASAP.
    • Tweet samwisekoi
Re: GHpad FTW (10-Key Pad for GH60)
« Reply #49 on: Mon, 07 January 2013, 17:36:45 »
A second smaller programmable pad sounds brilliant I use a tablet centrally with my keyboard to the left and a very pedestrian number pad to the right, having something like this would be awesome - in the long run I think I may end up with a couple of Access-Is's but being matrix rather than staggered I don't know how comfortable it'll be in the long run... so this +GH60 = perfect.

And if they both had vertical sides, some internal magnets would connect them just fine.

 - Ron | samwisekoi
I like keyboards and case modding.  Everything about a computer should be silent -- except the KEYBOARD!

'85 IBM F-122/Soarer Keyboard |  Leopold FC200 TKL (Browns) + GH36 Keypad (Browns/Greens) | GH-122 (Whites/Greens) with Nuclear Data Green keycaps in a Unicomp case